Jump to content

Search the Community

Showing results for tags 'problem'.

  • Search By Tags

    Type tags separated by commas.
  • Search By Author

Content Type


Forums

  • CGARCHITECT.COM
    • Forum Rules
  • MAIN FORUMS
    • News
    • Tutorials
    • General Discussions
    • Hardware and Technical Discussions
    • Off Topic
    • Pro Plan Members
  • VISUALIZATION GALLERIES
    • Best of the Week
    • Architectural Visualization Gallery
    • Work in Progress (WIP)
  • SOFTWARE
    • 3ds Max
    • V-Ray
    • Other Renderers
    • Other Visualization Software
    • CAD Software
    • Post Production Software
    • VR/AR/MR/Real-Time
    • Vegetation
    • Color Management
  • MISCELLANEOUS
    • New Member Introductions
  • SITE FEEDBACK AND SUGGESTIONS
    • Comments and Feedback

Find results in...

Find results that contain...


Date Created

  • Start

    End


Last Updated

  • Start

    End


Filter by number of...

Joined

  • Start

    End


Group


Display Name


Country

  1. My First Forum On CGarchitech.com (Awesome Site It Is) Currently, I Have A Good System But I'm Not Gettin' Satisfaction in 3Dsmax VRay... Current System: CPU: AMD Opteron 6212 (x2) Motherboard: ASUS KGPE-D16 (Pretty BIG) Memory : Kingston 8 GB (Nothing Special simple One) HardDisk: WD 2 TB Graphics Card : Quadro 600 (That's the Problem Maybe) N Other Accessories Problem: I am Not Getting Performance in 3dsmax (V-Ray), 3Dsmax is My Everything (Primary Software) , Im getting too low fps... I Switched In Every Graphics Mode (Dx11, Open GL, Nitrous, etc.), But No Sucssess Now I want to Upgrade this or build a New one System: I Reserched & I am thinking of buying and QUADRO K4000 (3GB)...... Guys!!! ,... Do You Think It will solve My Problem??? And I am buying this from my emergency savings so pls Help Me..... I dont want to waste my money..... Pls Suggest me what is Problem???? Thanx In ADVance
  2. Hi. My name is Daniel. I've created simple scene with a car and a GI Vray settings to illuminate my object. I created a plane and used both the v-ray properties and v-ray wrapping material methods but non seems to work what i want to do or maybe i do something wrong. So the problem is that i want the shadows to be fully transparent, so by this i mean that if i put .png render on a white background the shadows will work perfect, but if i put in on a black background the shadows are visible that they are not transparent and are working like this ( the center is blacker and as is going in gradient it's going to white and not to transparent background as i want) I have attached an example that i created in photoshop for what i'm trying to get with a dot that is blacker in center and goes in a gradient to the sides but to transparent. The gradient is only black color and has no white to lit the shadows... i hope you understand my problem. The shadows on black background are a bit gray and i want them to be full black and not grey-ish. The dot can do this in photoshop as you can see in the example that on a black background it almost invisible even if shadow is a bit on the grey side*(here i mean that the shadow is gray and not full black and still can't see it in black). If you have more questions about this problem please write here and i can give you all necessary answers. Thank you Daniel
  3. Hi. My name is Daniel. I have a problem with v-ray shadow catcher. I've created the scene with a car and i want the shadows from under it. So i created the plane for catching the shadows, I've tried the v-ray properties method and vray wrapping mtl method and none of them work for my problem. I will attach the printscreen so you can see what i mean exactly. The problem is that the shadow caught by the plane is not fully transparent as i want it, it is created from black color to white color, so it looks very nice on a white background, but when i put the model on a black background as shown in attachment you can see that it is pretty white, and is not constructed like in photoshop from black center to transparent layout, ass i explained in those photos with black gradient dot that has a center constructed from black and margins from the background. I want my shadows to be black but to extend to a transparent background, and the gradient got from background itself... i hope that i explained the problem pretty well... even if you need more input about the problem just write it down here.
  4. To Whom Can Help, I have been using the Substance material forum made and beta plug-in to add Substance materials into my 3ds max 2018 files for the last year or so. Yesterday, they came out with an official release which I quickly installed. The problem I'm now facing is... it didn't do anything to uninstall the old plug-in files. I got rid on the one erroring 3ds max as duplicate materials, but now I'm opening files with previous Substance materials and it comes up with critical/crash level errors. What files do I need to uninstall to make this work better from the previous installs to make it work again? I'm already assuming I probably need to relink the Substance material file. Thanks ahead. Chris
  5. Hello, I use 3ds Max for quite a short time. I have problem with rendering light flat surfaces in my scene - there are dark stains on ligh flat surfaces. I took rendering setting and lights from my previous colleague - as you can see in prtscns. I use 3ds max mostly for rendering basic exterior scenes and I need the rendering to be as quick as possible with sufficient quality. I would be vary glad to get some advice. As I've written, I am beginner, trying to learn more by myself, step by step. If you need more info about my settings, please write here. Thank you very much.
  6. Hi guys, I'm recently trying to optimalize vray setUp for fastening the render, but keeping adecvate quality of result(mainly noise reduction) I'm rendering pretty simple scene (image) but render time is reeeally long (for this example it was more than 10hours) - it's unbelievable...and what more, after 10 hours it's always making problem with some materials, specially reflections are going totally wrong/slow I have sketchUp 17 and vRay 3.4, using almost defaults -brute force like primary, and light cache like secondary please, i need some help with it, i'm hopeless
  7. Hi everyone. I've been experiencing this issue for a long time, like 7 years long. I had enough so i need your help. I want to use HDRI lighting for interiors so way to go is VrayDome i think. But when i use VrayDome i can't even have a low quality render. It's that bad. Why is that? Below you can see two examples. Both test are on same settings GI is of Use local subdivs is unticked Window has no glass One is with Vray Plane Light behind the window, the other has a Dome Light "without" a HDRI I need your help, Thanks.
  8. Hello there This is my first time I try vray with 3ds max. I created a new Vray material (a white marble texture). But the texture doesn't appear neither on the viewport or the render. this is what I get : (it's just the color that changed , there is no texture) Please help ! Thanks
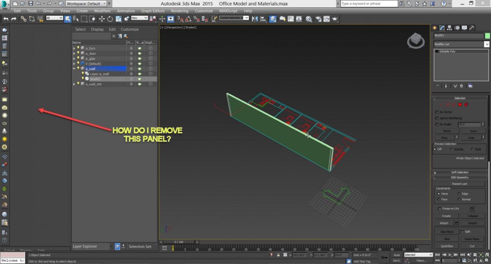
  9. Attached is my problem. It is a panel in max that I can't rid off or turn off. Before when I first start using max 2015 this was the location of the layers. When I use max again a couple of days later, the layer panel disappeared and all was left is a blank space. I tried turning on/off the toolbars by right-clicking on it but nothing happens. As of now when I turn on the layers panel, I can't use the void space and instead, the layers panel appears on the side of this void. Please help.
  10. I kind of used the settings in the link to render my animation faster: https://www.youtube.com/watch?v=WLyDQ-UhekA First bounces: Irradiance map and second: Light cache. Half of the frames of the animation looks like someone poured coffe over it. I used the approximate directions of the link before and it worked on another animation project.
  11. I need help please. Im rendering a scene with vray in 3DS. When I render it I have any problem. The problem comes when I try to render it as texture (Baking a texture) to export baked textures for gaming engines. As soon as I click on render it gives me the error you can see here: I tried several things. I thought maybe is cause Im importing my scene from blender & some lightning parameters had been changed, so I try a scene from sketchup & also a simple build directly on 3ds... And after all, I dowload a really PRO scene from internet with 3DS & Vray... and it still giving me this error. I think I'm maybe making something wrong to "render into texture" But can't figure out what. 3DS 2016 Thankyou
  12. Hey guys, I´m having a lot of trouble dealing with the new 3ds max 2016 VRay 3.20.02 combo and I´m really desperate for assistance. I worked with the previous versions of both, from 3ds Max 09 to 3ds Max 2014 and older versions of VRay and never had a problem (at least not big ones). The thing is, I upgraded my software and hardware to finally be up to date. I´m running 3ds Max 2016 with VRay adv 3.20.02 on 12gb of dedicated graphics, 64gb of ram, i7 5960x processor. The problem is that I CAN´T RENDER AT ALL with vray. Mental ray and iRay do render but somehow vray won´t. When I render something, It´ll show mostly an overexposed series of circles, kind of in a ripple effect way. I´m using a vray sun and a Physical Camera, also with vray materials and have been trying for days to get it to work but I can´t. I would be so grateful if you could help me out. I´ll attach the render. Thanks in advance guys
  13. Hey all I am just learning UVW Unwrapping and I bumped into a problem. I already unwrapped a same skirting board with very nice results. However I dont know what could it be with this one. I attached images where you can see that it is properly mapped, but the render and preview, map it with incorrectly. Thanks for the help
  14. Hello, I find it hard to solve this, does anyone know why it is blurring the final .JPG format after saving from V-Ray Frame buffer? 10X a lot! Andreea
  15. I have a scene which is corrupt, it takes up 4gb or so of memory I have 16gb installed I can create a new scene and merge it but saving that out and opening results in a crash. so everytime max crashes I have to merge and re do all of the render settings and its becoming a problem.. would be greatful for any help cheers i'm figuring one of the objects is corrupt would that be right ?
  16. Hi I've been always using Maxwell and nothing else as renderer, yet I face this problem: I render a multilight sequence and I put it together, that's what I do: - Open Photoshop - Open first file sequence or any and click open as sequence - 23,796 - Export-> Render and I select the bascis, High Quality and period. The problem appears now, once the mp4 is created, I open it and I see how the progress of the light in the surface creates these "stripes" which are the same ones that appear when an image is loading or in less bits than needed. And I'm stuck here. I made a text for you: Resolution: 1800x1199 16b http://sendvid.com/9wzl9usr I thought of doing it in lower resolution: 640x480 16b and the result is different. Obviously this can't be used as a solution because no client will accept this. I am very focused on product and jewellery studio rendering to save money regarding getting around with the costumer's products and therefore the animation should be minimum 1.500px width. But I doubt size makes this problem...I'm confused! Any suggestions? Maybe it's just too easy and as I have just been doing static render I have no clue of it! Thank you in advance to all of you!
  17. Hi I am new to 3ds MAX so I can't get too technical but my 3ds MAX crashes too often and I don't know why. It never happens while rendering but often during modeling especially when I have another window open and watching a movie while working with 3ds MAX. The crash message is just like the one attached in this post. My PC configurations are 1) Core i3 2) 8G RAM 3) 1T HDD 4) GTX 750 overclocked edition (not Ti) with 2G memory As you can see my hardware specs are not that great but it is adequate for running 3ds MAX. I don't work with large projects. I am a beginner and I am making simple assets at the moment. I can't pinpoint the exact cause of the problem but I suspect it is either because of my cpu, ram or video card. I know it is not a software problem. I don't have money to upgrade all three. What component has the highest probability of being the root of the problem? If any reader is experienced with hardware configuration requirements, I would really appreciate it if you could voice your thoughts.
  18. Help! The render setup menu ROLLOUT is missing, I don´t how it happened, it just dissapeared. I can the the top part but no the rest to the setup menu. Pleas help!!! Here`s an image so you can see what im talking about. THANKYOU!
  19. Hi, I have this strange problem with chamferbox reflections. Even though the surface is flat the reflections are rounded and there is also some dirt in the corners. I attached two images. First is made with chamferboxes. Second is made with normal boxes and then edges are chamfered with editable poly. They look totally different!? I have had this problem for years now and I don´t know how to fix it. Please help!
  20. hello I have a problem rendering an interior scene that i made with vray 2.2 and max 2012 now I have vray 3.0 and max 2014 and i need to do the render again but when i render the scene it renders way too dark does it has to be with settings or something like that? i tried to merge it in a new scene and adjust the settings manually i also checked the gamma and lut settings to match with the older file but nothing i'd really appreciate any of your help thanks!
  21. Hi guys, i'm new here,, and my English not well so i'm sorry if there any unclear word, wrong grammar etc.. I've a problem with VrayLightmtl, When i render using Vray Phys cam,, it doesn't emitted, I already click GI on .. I set the colour to yellow,, but the output colour is white,, using Vray 1.50 Anyone have the solution?
  22. hi im new in here i need your help, my english is not so good but ill try to make my point clear, im having problems with the grass when i use the displacement, the displacement occurs on both faces of the plane, i neeed to know why and how to fix it, it lifts the plane too, please someone help me here u can see what its happening :
  23. Hello, I am new to this forum, although i am following the work posted and the tutorials here for quite some time, and i have to say that its a great effort and it has helped me on many occasions. I have a recent problem with one machine at the office were i work. I am an architect and i work at an architectural firm, i am the visual artist of the office and i have quite some years of experiense. I mainly use 4 of our computers which are quite high-end, with distributed rendering. Two of them are actually almost identical in specs. The computrer i am using is an Intel core i7 -3820 CPU @ 3.60 GHz with 40GB of RAM and a graphics card of Nvidia GeForce GTX 650 2 Gb The computer that i call as almost identical is the same only instead of 40 GB of RAM it has 24 GB. The past few days i noticed a drop in the Windows Experiense Index, mainly the number of CPU calculations droped from 7.7 to 6. I started running some tests, tried to update drivers, update BIOS, to a reset on BIOS and i fortmated the computer. After many efforts on the matter the WEI came back to 7.7 from 6. But then i ran some render tests with these two computers. One two IDENTICAL scenes, with identical settings (checked thoroughly) the one computer is rendering the scene on 2 minutes while the other at 5.25. Now this difference is quite noticiable, if you think what will happen if i render i final project scene that would normaly need 10-15 hours the difference then would be too great. Just to make clear, all the files are loeaded localy in each test, there is no distributed rendering involved, and the machines have exactly the same plugins loaded cause i need to have them identical to use them for distributed rendering on other occasions. I send the computer to the manufacturer to check the CPU but they told me it works fine to all the stress tests (such as prime95). I loaded cpu-z and CPU meter and monitored the usage during rendering and it seems to clock normaly @ 3.60 ghz with 100% speed at all times. Can someone please suggest something, cause i am running out of ideas. Thank you very much Michael
  24. Hi All, When I use animated Noise map in MultiScatter animation mask, the grass moves wrong. I made a Video about the problem here: The MultiScatter and Noise parameters are here: MultiScatter 1.2.0.3 3D Studio Max 2013 Thanks your answers in advance, M.
  25. Hello, I will try make it short. I'm quite new to CG and this is pretty much my first interior scene (I did one before but it was from tutorial). This is my scene (with override VrayMtl and little excludes): http://i41.photobucket.com/albums/e251/LordMarcos/4_help2_zps852a2ca2.png~original I've highlighted some regions where I got problems. Viewport screen: http://i41.photobucket.com/albums/e251/LordMarcos/scene2_zps0730886a.png~original The scene was rendered with those settings (probably production settings): http://i41.photobucket.com/albums/e251/LordMarcos/settings2_zpsc80514cf.png~original Settings looks good ? In general, my issues are: Don't really know what are the best render settings for my scene, I want to make "wall pictures" quite visible and artifacts free, I want to avoid any other artifacts, blotches or dirty walls in the scene... I really want to make those wall pictures to look good, this is my main problem that blocks me from final rendering. The left one got some weird "light spots" and the right picture detail visibility is quite low. The medium one, in the middle seems to look fine, but I'm not 100% sure. Glass material seems to be alright... just simple almost black diffuse at 1, with reflect on 150 - 180 and almost pure white refract, IOR set to 1.45. And I got little "light leaks" (?) in one of my shelfs. I'm sure that there is no gaps, boards are pretty much intercepting each other at some point. Any feedback about the bedroom will be more than appreciated. I got my all material ready, but override is good idea for light testing, yes ? P.S: My English is not perfect, sorry. But I'm doing my best. Thank You!
×
×
  • Create New...