Arduino-Pro-Mini-LoRa-Sensor-Node icon indicating copy to clipboard operation
Arduino-Pro-Mini-LoRa-Sensor-Node copied to clipboard

Arduino Pro Mini TTN LoRaWAN Node with RFM95 module battery-powered

Arduino Pro Mini TTN LoRaWAN sensor node

Arduino Pro Mini TTN LoRaWAN Node with DHT22 and RFM95 module powered by an 18650 protected battery.
The Arduino was converted to LowPower by desoldering the power LED and the voltage converter.

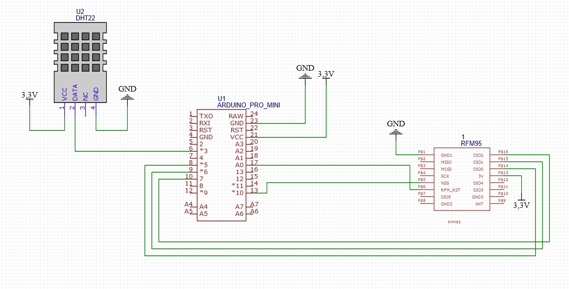
Circuit

Case

Diagrams

Battery voltage curve over 12 months with measure and send data all 5 minutes

TTN payload decoder (v2)

function Decoder(bytes, port) {
  var decoded = {};
  
  decoded.vcc = (bytes[0] + 200)/100;
  
  if(bytes[1] != 255){
    decoded.humidity = bytes[1]; 
    decoded.humidity &= ~(1 << 7);
    if(bytes[1] >> 7 == 1) { decoded.humidity +=0.5 }
  }
  
  if(bytes[2] != 255 || bytes[3] != 255) decoded.temperature = ((bytes[2]<<24>>16 | bytes[3]) / 10);
  return decoded;
}

TTN payload decoder (v3)

function decodeUplink(input) {
  var decoded = {};
  decoded.vcc = (input.bytes[0] + 200)/100;
  if(input.bytes[1] != 255){
    decoded.humidity = input.bytes[1]; 
    decoded.humidity &= ~(1 << 7);
    if(input.bytes[1] >> 7 == 1) { decoded.humidity +=0.5 }
  }
  if(input.bytes[2] != 255 || input.bytes[3] != 255) decoded.temperature = ((input.bytes[2]<<24>>16 | input.bytes[3]) / 10);
  
  return {
    data: decoded,
    warnings: [],
    errors: []
  };
}