• Skip to main content
  • Skip to primary navigation
  • Skip to primary sidebar
  • Skip to footer
codesamplez.com
  • Home
  • Featured
    • Advanced Python Topics
    • AWS Learning Roadmap
    • JWT Complete Guide
    • Git CheatSheet
  • Explore
    • Programming
    • Development
      • microservices
      • Front End
    • Database
    • DevOps
    • Productivity
    • Tutorial Series
      • C# LinQ Tutorials
      • PHP Tutorials
  • Dev Tools
    • JSON Formatter
    • Diff Checker
    • JWT Decoder
    • JWT Generator
    • Base64 Converter
    • Data Format Converter
    • QR Code Generator
    • Javascript Minifier
    • CSS Minifier
    • Text Analyzer
  • About
  • Contact
You are here: Home / Programming / Python Weird Behaviors: 10 Mind-Bending Quirks You Must Know

Python Weird Behaviors: 10 Mind-Bending Quirks You Must Know

Updated July 18, 2025 by Rana Ahsan Leave a Comment ⏰ 14 minutes

Python Weird Behavior

While being one of the most popular programming language world-wide(#1 according to TIOBE Index), Python has some absolutely bizarre behaviors that will make you question everything you thought you knew about programming. I’ve been coding in Python for years, and these weird behaviors still catch me off guard sometimes. Whether you’re a beginner or you’ve been writing Python for years, these quirks will either save you from debugging nightmares or completely blow your mind.

Let’s dive into these Python weird behaviors that every developer encounters eventually.

Boolean Truthiness Quirks

Why This Behavior is Weird

Python’s boolean system operates in ways that defy logical expectations. You’d think True and False are just boolean values, right? Wrong. Python treats them as integers where True equals 1 and False equals 0.

print(True + True)  # Output: 2
print(True * 5)     # Output: 5
print(False - 1)    # Output: -1
Python

But wait, it gets weirder. Empty containers are falsy, which means they evaluate to False in boolean contexts:

empty_list = []<br>empty_dict = {}
empty_string = ""

if not empty_list:
    print("Empty list is falsy!")  # This prints!
    
if not empty_dict:
    print("Empty dict is falsy!")  # This prints too!
Python

How to Avoid This Pitfall

Never rely on boolean arithmetic unless you explicitly need it. Instead, use explicit comparisons:

# Instead of this:
if some_list:
    do_something()
    
# Consider this for clarity:
if len(some_list) > 0:
    do_something()
        
# Or use 'is not None' for explicit None checks:
if my_variable is not None:
    process_variable()
Python

Loop Variable Scope Leakage

Why This Behavior In Python is Weird

Python’s for loop variables leak into the surrounding scope, which is absolutely mind-boggling if you come from languages like Java or C++. The loop variable continues to exist even after the loop finishes:

for i in range(3):
    print(i)
    
print(f"i still exists: {i}")  # Output: i still exists: 2
Python

This creates unexpected behavior in nested functions:

functions = []
for i in range(3):
    functions.append(lambda: print(f"Function {i}"))

# All functions print "Function 2" instead of 0, 1, 2
for func in functions:
    func()  # Output: Function 2, Function 2, Function 2
Python

How to Avoid This Gotcha

Use list comprehensions or capture the variable explicitly:

# Method 1: List comprehension (recommended)
functions = [lambda x=i: print(f"Function {x}") for i in range(3)]

# Method 2: Explicit capture
functions = []
for i in range(3):
    functions.append(lambda x=i: print(f"Function {x}"))
Python

Chained Comparison Peculiarity

Why This Behavior is Weird

Python allows chained comparisons that look mathematical but behave in unexpected ways. While 1 < x < 3 works beautifully, things get weird fast:

# This works as expected
x = 2
print(1 < x < 3)  # True

# But this might surprise you
a, b, c = 1, 2, 1
print(a < b > c)  # True (because 1 < 2 AND 2 > 1)
print(a < b < c)  # False (because 1 < 2 but 2 is NOT < 1)
Python

The confusion happens because Python evaluates each comparison separately and combines them with AND logic.

How to Avoid This

Break complex chained comparisons into explicit boolean operations:

# Instead of this confusing chain:
if a < b > c:
    do_something()

# Use this explicit approach:
if a < b and b > c:
    do_something()
Python

Mutable vs Immutable Types with += Operator

Why This Behavior is Weird

The += operator behaves differently depending on whether you’re dealing with mutable or immutable types. This creates one of the most confusing Python weird behaviors:

# This works fine with lists
x = [1, 2]
x += [3]
print(x)  # [1, 2, 3]

# But this creates chaos with tuples
y = ([1, 2],)
try:
    y[0] += [3]
except TypeError as e:
    print(f"Error: {e}")
    print(f"But y is now: {y}")  # ([1, 2, 3],) - it still changed!
Python

The tuple example is particularly mind-bending because it raises an error but still modifies the nested list!

How to Avoid This Pitfall

Always be explicit about your intentions with mutable and immutable types:

# For tuples, create a new tuple:
y = ([1, 2],)
new_list = y[0] + [3]
y = (new_list,)

# For lists, += is fine:
x = [1, 2]
x += [3]  # This is clear and works as expected
Python

Floating-Point Precision Oddity

Why This Behavior is Weird

Python’s floating-point arithmetic produces results that seem mathematically impossible:

print(0.1 + 0.2)  # 0.30000000000000004
print(0.1 + 0.2 == 0.3)  # False
print(0.1 + 0.1 + 0.1 == 0.3)  # False
Python

This happens because computers store floating-point numbers in binary, and many decimal numbers can’t be represented exactly in binary. It’s not unique to Python, but it’s one of the most frequently encountered Python quirks.

How to Avoid This Gotcha

Use the decimal module for precise decimal arithmetic or implement tolerance-based comparisons:

from decimal import Decimal
import math

# Method 1: Using Decimal for precision
a = Decimal('0.1') + Decimal('0.2')
print(a == Decimal('0.3'))  # True

# Method 2: Tolerance-based comparison
def almost_equal(a, b, tolerance=1e-9):
    return abs(a - b) < tolerance

print(almost_equal(0.1 + 0.2, 0.3))  # True

# Method 3: Using math.isclose() (Python 3.5+)
print(math.isclose(0.1 + 0.2, 0.3))  # True
Python

The “is” vs “==” Identity Crisis

Why This Behavior is Weird

Python’s is operator compares object identity, not values. For small integers (-5 to 256), Python caches objects for performance, leading to this bizarre behavior:

a = 256
print(a is 256)  # True

b = 257
print(b is 257)  # False (in most cases)
Python

This happens because Python pre-allocates integers from -5 to 256 for performance optimization. Beyond this range, new objects are created each time.

How to Avoid This

Never use is for comparing values. Always use == for value comparison:

# Wrong approach:
if my_number is 100:
    do_something()

# Correct approach:
if my_number == 100:
    do_something()

# Use 'is' only for identity checks:
if my_variable is None:
    handle_none_case()
Python

Read more on this topic


Python Quirks During Two-Dimensional Array Initialization

Why This Behavior is Weird

Python’s elegant array initialization syntax breaks down spectacularly with two-dimensional arrays:

# This works perfectly for 1D arrays
a = [0] * 4
a[0] = 2
print(a)  # [2, 0, 0, 0]

# But this creates a nightmare for 2D arrays
matrix = [[0] * 4] * 4
matrix[0][0] = 1
print(matrix)  # [[1, 0, 0, 0], [1, 0, 0, 0], [1, 0, 0, 0], [1, 0, 0, 0]]
Python

The problem is that [[0] * 4] * 4 creates four references to the same inner list object, not four separate lists.

How to Avoid This Gotcha

Use list comprehensions or explicit loops for multi-dimensional arrays:

# Method 1: List comprehension (recommended)
matrix = [[0 for _ in range(4)] for _ in range(4)]
matrix[0][0] = 1
print(matrix)  # [[1, 0, 0, 0], [0, 0, 0, 0], [0, 0, 0, 0], [0, 0, 0, 0]]

# Method 2: Using loops
matrix = []
for i in range(4):
    row = [0] * 4
    matrix.append(row)
Python

Read more on this topic


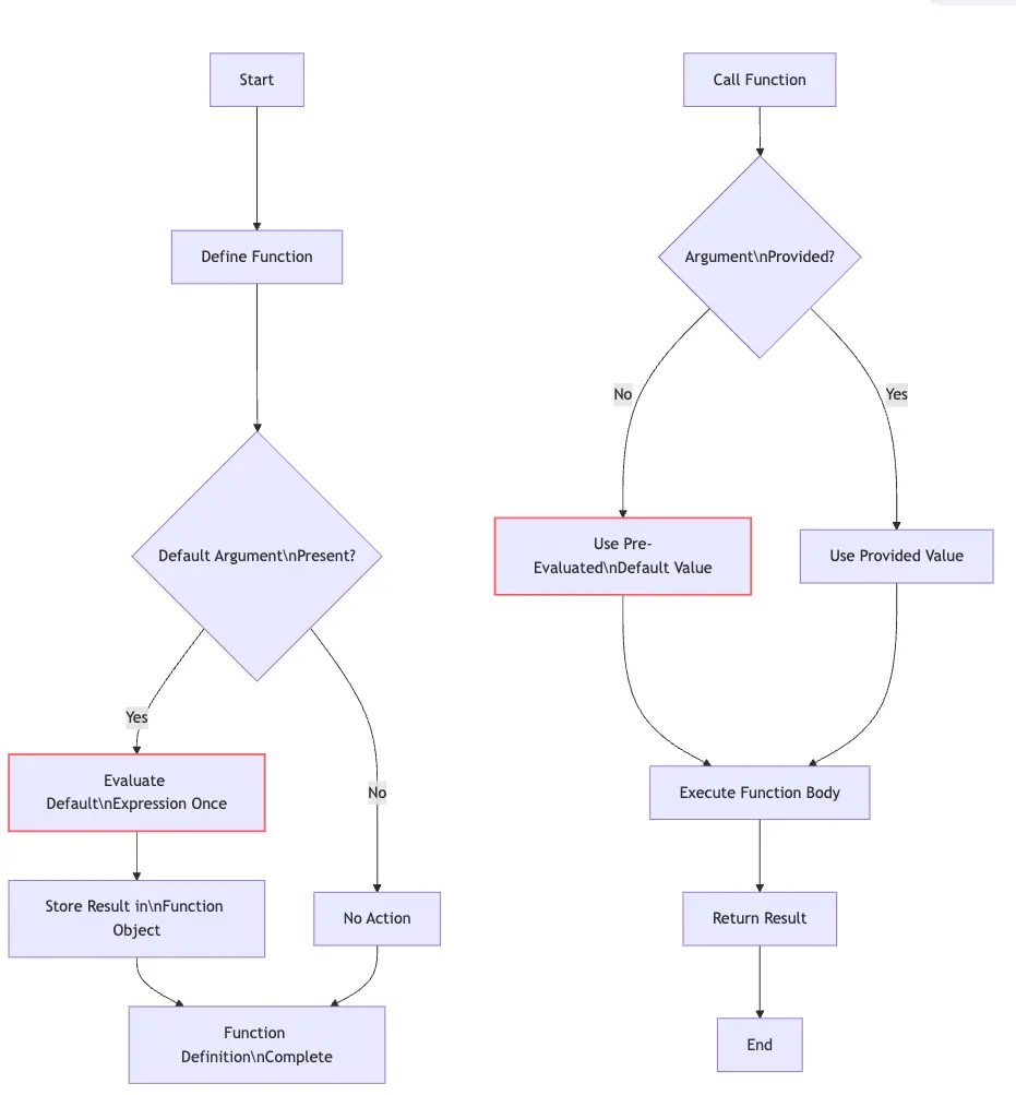
Mutable Default Arguments Madness

Why This Behavior is Weird

Python evaluates default arguments once when the function is defined, not each time it’s called. This creates shared state between function calls:

def append_to_list(element, my_list=[]):
    my_list.append(element)
    return my_list

print(append_to_list(1))  # [1]
print(append_to_list(2))  # [1, 2] - Wait, what?
print(append_to_list(3))  # [1, 2, 3] - The list keeps growing!
Python

This behavior catches even experienced developers off guard because the same mutable object is reused across function calls.

This is how it works under-the-hood:

Diagram illustrating Python function's default argument behavior

How to Avoid This Pitfall

Use None as the default value and create new objects inside the function:

def append_to_list(element, my_list=None):
    if my_list is None:
        my_list = []
    my_list.append(element)
    return my_list

# Now it works as expected
print(append_to_list(1))  # [1]
print(append_to_list(2))  # [2]
Python

Duck Typing Behavior

Why This Python Behavior is Weird

Python’s duck typing philosophy (“If it walks like a duck and quacks like a duck, it’s a duck”) allows objects to be used interchangeably if they have the same interface:

class Duck:
    def quack(self):
        print("Quack!")

class Person:
    def quack(self):
        print("I'm pretending to be a duck!")

def make_it_quack(obj):
    obj.quack()

make_it_quack(Duck())    # Quack!
make_it_quack(Person())  # I'm pretending to be a duck!
Python

This flexibility is powerful but can lead to runtime errors if objects don’t have expected methods.

How to Avoid This Gotcha

Use explicit type checking or try-except blocks for robust code:

# Method 1: Explicit type checking
def make_it_quack(obj):
    if hasattr(obj, 'quack') and callable(obj.quack):
        obj.quack()
    else:
        print("This object can't quack!")

# Method 2: Try-except approach
def make_it_quack(obj):
    try:
        obj.quack()
    except AttributeError:
        print("This object doesn't know how to quack!")
Python

Global Interpreter Lock (GIL) Mystery

Why This Behavior is Weird

Python’s Global Interpreter Lock prevents true multi-threading for CPU-bound tasks. Even with multiple threads, only one thread can execute Python bytecode at a time:

import threading
import time

def cpu_bound_task():
    count = 0
    for i in range(10000000):
        count += 1
    return count

start_time = time.time()

# Single-threaded execution
cpu_bound_task()
single_thread_time = time.time() - start_time

# Multi-threaded execution
start_time = time.time()
threads = []
for i in range(2):
    t = threading.Thread(target=cpu_bound_task)
    threads.append(t)
    t.start()

for t in threads:
    t.join()

multi_thread_time = time.time() - start_time

print(f"Single thread: {single_thread_time:.2f}s")
print(f"Multi thread: {multi_thread_time:.2f}s")
# Multi-threading is often slower due to GIL overhead!
Python

How to Avoid This

Use multiprocessing for CPU-bound tasks and threading only for I/O-bound operations:

import multiprocessing
import time

def cpu_bound_task():
    count = 0
    for i in range(10000000):
        count += 1
    return count

# Use multiprocessing for CPU-bound tasks
if __name__ == '__main__':
    start_time = time.time()
    
    with multiprocessing.Pool(processes=2) as pool:
        results = pool.map(cpu_bound_task, [None, None])
    
    multiprocess_time = time.time() - start_time
    print(f"Multiprocessing: {multiprocess_time:.2f}s")
Python

Learn about Python Global Interpreter Lock(GIL) more in depth


Key Takeaways

Python’s weird behaviors aren’t bugs – they’re features that emerge from the language’s design philosophy. Understanding these Python quirks makes you a better developer and helps you write more robust code.

Remember these essential points:

  • Always use == for value comparison, never is
  • Be explicit with mutable default arguments
  • Understand that floating-point arithmetic has inherent limitations
  • Use multiprocessing for CPU-bound tasks, not threading
  • Be careful with two-dimensional array initialization

These Python weird behaviors might seem frustrating at first, but they’re part of what makes Python flexible and powerful. Master these quirks, and you’ll write better Python code that’s both efficient and maintainable.

The more you understand these behaviors, the more you’ll appreciate Python’s elegant design choices – even the weird ones!

Python Quirks FAQs

Why does Python have weird behavior with default function arguments?

Because default parameters are evaluated only once—when the function is defined. If a default is a mutable object (like a list), it persists across calls. The fix is to use None as a default and create a new object inside the function.

What is the Python “GIL” and why is it considered weird?

GIL stands for Global Interpreter Lock. It ensures only one thread executes Python bytecode at a time. This is “weird” because it means threads can’t run truly in parallel for CPU-bound tasks, surprising developers expecting concurrency.

How can I avoid common Python quirks or gotchas?

Learn about them! For example, avoid mutable defaults, be careful with is vs ==, and test small cases of any code that seems odd. Python’s documentation and community forums often discuss these gotchas – knowing them prevents bugs.

Are these Python quirks considered bugs in the language?

Not exactly – most “weird behaviors” are by design (for efficiency or historical reasons). They are documented features (or limitations) of Python. Understanding the rationale (e.g., how Python handles objects and scope) makes them less weird.

Do other programming languages have similar weird behaviors?

Yes. Every language has its own surprises. For instance, JavaScript has quirks with type coercion, C has undefined behaviors with pointers, etc. Python’s quirks are fewer and well-documented – they just require a bit of learning.

Share if liked!

  • Share on Facebook (Opens in new window) Facebook
  • Share on X (Opens in new window) X
  • Share on LinkedIn (Opens in new window) LinkedIn
  • Share on Pinterest (Opens in new window) Pinterest
  • Share on Reddit (Opens in new window) Reddit
  • Share on Tumblr (Opens in new window) Tumblr

You may also like


Discover more from CodeSamplez.com

Subscribe to get the latest posts sent to your email.

First Published On: September 11, 2024 Filed Under: Programming Tagged With: python

About Rana Ahsan

Rana Ahsan is a seasoned software engineer and technology leader specialized in distributed systems and software architecture. With a Master’s in Software Engineering from Concordia University, his experience spans leading scalable architecture at Coursera and TopHat, contributing to open-source projects. This blog, CodeSamplez.com, showcases his passion for sharing practical insights on programming and distributed systems concepts and help educate others.
Github | X | LinkedIn

Reader Interactions

Leave a ReplyCancel reply

Primary Sidebar

  • Facebook
  • X
  • Pinterest
  • Tumblr

Subscribe to Blog via Email

Featured Dev Tools

  • JWT Decoder
  • JSON Formatter

Top Picks

python local environment setup

Python Local Development Environment: Complete Setup Guide

In-Depth JWT Tutorial Guide For Beginners

JSON Web Tokens (JWT): A Complete In-Depth Beginners Tutorial

The Ultimate Git Commands CheatSheet

Git Commands Cheatsheet: The Ultimate Git Reference

web development architecture case studies

Web Development Architecture Case Studies: Lessons From Titans

static website deployment s3 cloudfront

Host Static Website With AWS S3 And CloudFront – Step By Step

Recently Published

visual diff github

SnapDrift: Free Auto Visual Regression Testing On GitHub Actions

Local Coding Agent

Local LLM for Coding: Free AI Coding Agent With Ollama + Claude

Best AI Coding Agents

Best AI Coding Agents in 2026: The Complete Beginner’s Guide

RAG Systems In Python

A step-by-step guide to building a simple RAG system in Python

Add Memory To AI Agents

Add Memory to AI Agent: Python Tutorial for Beginners

Footer

Subscribe to Blog via Email

Demos

  • Demo.CodeSamplez.com
  • Facebook
  • X
  • Pinterest
  • Tumblr

Explore By Topics

Python | AWS | PHP | C# | Javascript

Copyright © 2026